• admin 2025-09-25
    今日南通最新爆料,揭秘城市新动态与热点事件

    今日南通最新爆料,揭秘城市新动态与热点事件

    今日南通最新爆料:揭秘这座江南水城的蜕变与新生亲爱的读者们,今天我要带你们一起走进南通,这座位于长江三角洲北翼的美丽城市。最近,南通发生了一些让人眼前一亮的大事,让我们一起来看看吧!一、南通交通大升级,未来出行更便捷最近,南...

  • admin 2025-09-25
    长春拖拉机厂最新爆料,技术创新引领农业装备新篇章

    长春拖拉机厂最新爆料,技术创新引领农业装备新篇章

    你知道吗?最近长春拖拉机厂可是爆出了不少大新闻呢!这不,我就迫不及待地来和你分享这些新鲜出炉的资讯。让我们一起揭开这神秘的面纱,看看这家老牌企业的新动向吧!一、历史沿革,传承与创新长春拖拉机厂,这个名字听起来就让人联想到那一...

  • admin 2025-09-24
    天魔缭乱b站最新爆料,神秘剧情大揭秘,精彩看点抢先看!

    天魔缭乱b站最新爆料,神秘剧情大揭秘,精彩看点抢先看!

    哎呀呀,小伙伴们,最近在B站上可是炸开了锅!天魔缭乱这个话题,简直成了大家茶余饭后的热门讨论。今天,我就来给你好好扒一扒,那些让人心跳加速的最新爆料!一、剧情揭秘:天魔缭乱背后的秘密你知道吗,天魔缭乱这个系列的剧情可是相当丰...

  • admin 2025-09-24
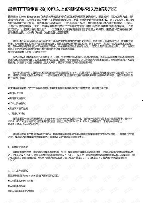
    tft最新爆料,揭秘下一代旗舰手机神秘面纱

    tft最新爆料,揭秘下一代旗舰手机神秘面纱

    最近网上可是炸开了锅,关于TFT的最新爆料,简直让人兴奋得心跳加速!你有没有听说?今天,我就来给你详细扒一扒这些新鲜出炉的资讯,让你一次性get到所有亮点!一、外观设计:颠覆传统,引领潮流首先,让我们来聊聊外观设计。据可靠消...

  • admin 2025-09-24
    秦皇岛最新爆料消息新闻,揭秘神秘事件背后的真相

    秦皇岛最新爆料消息新闻,揭秘神秘事件背后的真相

    最近秦皇岛可是热闹非凡呢!这不,刚刚又有一些新鲜出炉的爆料消息,让人忍不住想要一探究竟。下面就让我带你一起揭开这些神秘的面纱,看看秦皇岛最近都发生了哪些让人眼前一亮的事情吧!秦皇岛新地标崛起,游客纷纷打卡最近,秦皇岛一座全新...

  • admin 2025-09-24
    义乌外卖小哥车祸最新爆料,事故原因及伤者情况曝光

    义乌外卖小哥车祸最新爆料,事故原因及伤者情况曝光

    义乌外卖小哥车祸,最新爆料揭开惊心动魄一幕近日,义乌市发生的一起外卖小哥车祸事件,引起了广泛关注。在这场突如其来的灾难中,一位年轻的外卖小哥不幸遇难,而事故的真相更是让人唏嘘不已。让我们一起揭开这起车祸的神秘面纱,探寻背后的...

  • admin 2025-09-24
    昆明海豚湾爆料视频最新,真相令人震惊!

    昆明海豚湾爆料视频最新,真相令人震惊!

    最近在网络上可是掀起了一阵热议呢!说的是昆明海豚湾的爆料视频,这可是个让人好奇心爆棚的话题。咱们就一起来探个究竟,看看这视频里到底有什么秘密吧!一、视频内容揭秘首先,让我们来一睹为快,这个视频里到底有什么内容。据网友爆料,视...

  • admin 2025-09-24
    光遇最新物品爆料,神秘物品爆料,探索未知领域

    光遇最新物品爆料,神秘物品爆料,探索未知领域

    最近光遇圈子里可是炸开了锅,大家都兴奋地讨论着最新的物品爆料!你有没有听说?据说这次光遇要带来一大波新玩意儿,简直让人心动不已。下面就让我带你一起揭秘这些神秘的新物品吧!一、神秘新角色登场首先,让我们来聊聊这个让人期待的新角...

  • admin 2025-09-24
    海贼王一番赏最新爆料,全新角色亮相,神秘宝藏等你来寻!

    海贼王一番赏最新爆料,全新角色亮相,神秘宝藏等你来寻!

    你知道吗?最近《海贼王》的粉丝们可是炸开了锅,因为一番赏的最新爆料终于来了!这可是我们翘首以盼的大事,赶紧来跟我一起看看都有哪些新鲜事儿吧!一番赏,揭秘!一番赏,作为《海贼王》粉丝们每年最期待的福利之一,它不仅包含了各种精美...

  • admin 2025-09-24
    球鞋爆料最新,球鞋爆料最新动态,引领时尚潮流风向标

    球鞋爆料最新,球鞋爆料最新动态,引领时尚潮流风向标

    你有没有听说最近球鞋界又爆出了大新闻?没错,就是那些让人心跳加速、眼睛发光的限量版球鞋!今天,我就要带你一起深入揭秘这些球鞋背后的故事,让你不仅知道它们的外观,还能了解它们背后的文化、设计理念和收藏价值。准备好了吗?让我们一...

1 2 3 4 5 6 7 8 9 10
返回顶部 暗黑模式